写稿
投稿
55729万元!贵州2026年重点民间投资项目发布,氢能相关项目3项
作者:官方
来源:互联网
所属栏目:市场动态
发布时间:2026-03-19 19:22
[ 导读 ]近日,贵州省发改委发布2026年重点民间投资项目清单,合计1500个项目,总投资96540258万元,2026年计划投资20449963万元。其中,...
近日,贵州省发改委发布2026年重点民间投资项目清单,合计1500个项目,总投资96540258万元,2026年计划投资20449963万元。

其中,氢能相关项目有:
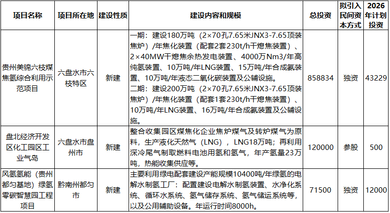
● 贵州美锦六枝煤焦氢综合利用示范项目
项目总投资858834万元,2026年计划投资43229万元,建设内容分为两期,一期为建设180万吨(2×70孔7.65米JNX3-7.65顶装焦炉)/年焦化装置(配套2套230t/h干熄焦装置)、2×40MW干熄焦余热发电装置、4000万Nm3/年高纯氢装置、10万吨/年LNG装置、15万吨/年合成氨装置、10万吨/年液态二氧化碳装置及公辅设施。二期为建设200万吨(2×70孔7.65米JNX3-7.65顶装焦炉)/年焦化装置(配套1套230t/h干熄焦装置)、10万吨/年LNG装置、16万吨/年合成氨装置及公辅设施。
● 盘北经济开发区化工园区工业气岛
项目总投资120000万元,2026年计划投资500万元。项目整合收集园区煤焦化企业焦炉煤气及转炉煤气为原料,生产液化天然气(LNG),LNG18万吨;再利用深冷尾气制取燃料电池用氢和氢气,年产氢量23万吨,热能收集供应等。
● 风氢氢能(贵州都匀基地)绿氢零碳智慧园工程项目
项目总投资71500万元,2026年计划投资12000万元。项目主要利用绿电配套建设产能规模10400吨/年绿氢的电解水制氢工厂:配置建设电解水制氢装置、水净化系统、循环水系统、氢气储存系统、氢气储运系统等,以及公用辅助设备。年运行时间8000h。

免责声明:凡注明来源为“氢启未来网:xxx(署名)”,除与氢启未来网签署内容授权协议的网站外,其他任何网站或者单位未经允许禁止转载、使用,
违者必究。非本网作品均来自互联网,转载目的在于传递更多信息,并不代表本网赞同其观点和对其真实性负责。其他媒体如需转载,
请与稿件来源方联系。如有涉及版权问题,可联系我们直接删除处理。详情请点击下方版权声明。