写稿
投稿
招标 | 吉电股份29台碱性水电解制氢设备
作者:官方
来源:互联网
所属栏目:市场动态
发布时间:2025-11-03 19:43
[ 导读 ]近日,国家电投集团电子商务平台发布国家电力投资集团有限公司二〇二五年度第 87批集中招标(吉电股份梨树风光制绿氢生物质耦合绿...
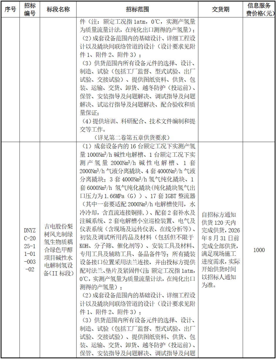
近日,国家电投集团电子商务平台发布国家电力投资集团有限公司二〇二五年度第 87批集中招标(吉电股份梨树风光制绿氢生物质耦合绿色甲醇项目碱性水电解制氢设备)招标公告。
| 项目概况
项目地点:吉林省四平市四平新型工业化经济开发区生态化工园区内
建设规模:梨树风光制绿氢生物质耦合绿色甲醇项目碱性水电解制氢规模为 30000Nm3/h
项目整体进度:计划开工时间 2025年 8月,计划总工期 22个月。
| 招标范围
招标范围共包括成套设备内的12台额定工况下实测产氢量1000Nm3/h碱性电解槽、16台额定工况下实测产氢量1000Nm3/h碱性电解槽、1台额定工况下实测产氢量2000Nm3/h碱性电解槽。



免责声明:凡注明来源为“氢启未来网:xxx(署名)”,除与氢启未来网签署内容授权协议的网站外,其他任何网站或者单位未经允许禁止转载、使用,
违者必究。非本网作品均来自互联网,转载目的在于传递更多信息,并不代表本网赞同其观点和对其真实性负责。其他媒体如需转载,
请与稿件来源方联系。如有涉及版权问题,可联系我们直接删除处理。详情请点击下方版权声明。