写稿
投稿
近日,吉林省人民政府发布《吉林省国民经济和社会发展第十五个五年规划纲要》(以下简称“《纲要》”),主要阐明吉林省委战略意图,明确省政府工作重点,引导规范经营主体行为。《纲要》共17章,其中第六章重点关注氢能全产业链攻坚。

《纲要》将氢能与新型储能列为现代化产业体系的6个百亿级产业之一,要打造全国重要的绿色能源产业基地。在传统工业提升方面,优化氢燃料电池汽车等产品布局,加快新能源汽车研发、车型导入项目实施。在不新增钢铁产能前提下,实施松原纯氢冶金等重点项目。
在新兴产业方面,重点实施 “电源绿色转型升级、‘绿氢+’产业培育、特高压外送通道、储能提升和绿能园区建设提速”五大工程。打造清洁能源装备、氢能等技术与轨道交通装备融合应用的特色产业模式。实施氢基绿能项目,推动构建涵盖制氢、储运、应用及装备制造的产业生态。攻关磁浮列车等前沿产品,推进CR450高速动车组、氢能源轨道交通装备研发和产业化应用。
在未来产业方面,加速发展氢能及新型储能产业。按照 “一区、两轴、四基地”的氢能产业中长期发展整体规划布局,聚合全域优势资源,创新挖掘拓展应用场景,稳步推动绿氢在工业、能源、交通等领域替代应用,培育氢能行业领军企业,形成初具规模的产业集群。发展可再生能源制氢,推动绿氢转化为绿色合成氨、绿色甲醇等绿色化工产品。谋划“白城-长春-延边”与“哈尔滨-长春-大连”横纵两条氢能走廊。研发固态电池、钠离子电池、氢储能/燃料电池等新型电池。
《纲领》提到,深入实施氢能等多个领域聚力攻坚专项,攻克一批关键核心技术。加强省科技创新研究院、省氢能产业综合研究院建设,布局组建一批科技创新研究院分院。实施包括氢能在内16个领域聚力攻坚重大科技专项30项左右。聚焦人工智能、氢能与新型储能、空天信息、生物制造、原子级制造等未来产业领域,突破关键核心技术100项。
《纲领》提到,聚焦吉林省 “绿氢+”等产业优势,推动绿氢 “制储输用”全链条发展,有效促进新能源消纳利用,按照 “西部供能、中部消纳、东部调节”联动布局,实施绿氢全链攻坚、能源安全供给、集约高效配置、储能灵活充裕、发展生态完善等重点任务,打造国家绿色能源产业高地。到2030年,初步建成具有 “三新一强”特征的新型能源体系。
“十五五”要全链攻坚加速绿氢产业发展,构建全域协同发展格局。积极构建 “一核引领、两带支撑、多极联动”的发展格局:
● 长春氢能创新核心区聚焦研发设计、装备制造、检验检测,推动绿氢技术研发和成果转化;
● 西部风光制氢产业带 (白城、松原、四平地区)依托风光资源布局大型绿氢制取项目,建设规模化绿氢生产基地;
● 中部工业规模应用带 (长春、吉林、辽源地区)利用丰富的应用场景开展多领域绿氢替代应用。
西部建设绿色液体燃料供应区,中部建设清洁供能区,东部建设氢赋能碳中和综合应用区。到2030年,绿氢产能力争达到80万吨/年,展望100万吨/年。
完善氢能 “制储输用”产业链条。实施风光耦合制氢,加快核心技术和关键设备迭代升级,降低可再生能源制氢成本。验证多元路径储氢,以高压气态储氢为主,推进液态储氢及固态储氢的工业化、规模化应用。便捷灵活高效输氢,利用现有公路、铁路条件,做好绿氢及下游衍生品的运输能力建设,同步开展纯氢、掺氢管道及绿色合成氨、绿色甲醇等绿色液体燃料输送管道研究,谋划外送管道建设。多场景规模化用氢,在冶金、炼化等传统高耗能高排放产业实施绿氢应用替代,探索燃机掺氢、燃煤机组掺氨、氢电耦合锅炉、氢能调峰电站和氢能供暖,推广应用氢燃料电池汽车,支持全省老旧铁路和旅游专线氢能化改造和建设,稳步推动氢能列车试点运行。建设国内领先的氢能装备创新研发制造中心,逐步实现电解槽、高压氢气瓶、液氢储氢供给系统等关键设备装备本地化生产。
壮大绿氢产业集群。聚焦多元融合发展,推动上下游产业配套建设,靶向引进绿电制氢、储运装备、燃料电池及核心零部件等领域头部企业,培育 “专精特新”中小企业,实现绿氢产业拓链、延链、强链,聚力打造特色鲜明、链条完整的产业集群。加快推进氢基绿能项目落位,建设绿色液体燃料供应基地,推动绿氢与传统产业融合发展,助力高耗能产业绿色低碳转型。合理布局建设制加氢一体站、撬装式加氢站、油氢 (电氢)合建站等加氢设施,构建覆盖全省主要城市和重点区域的加氢网络。鼓励社会资本参与加氢设施建设,提升加氢网络运营效率与服务水平。加强国际技术交流与产业合作,拓展国际市场。
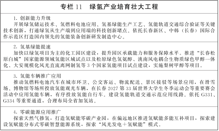
《纲要》提出创新能力升级、氢基绿能提速、氢能车辆推广应用、零碳能源应用推广4个绿氢产业培育壮大工程。其中,在氢能车辆推广应用中,《纲要》提到在滑雪场、博物馆等场所投放氢能观光车辆,在长春2027第33届世界大学生冬季运动会等重要赛会活动中应用氢能车辆,有序投放氢能自行车。

《纲要》提到通过完善 “煤炭、油气、电力”三大供应主体,构建 “煤电油气多能互补、风光氢储多元协同”的能源安全供应格局,形成 “传统能源托底、新能源增量、跨区域互济”的三维保障框架。探索研究绿氨、绿色甲醇跨区输送,利用 “陆运+海运”“管道+海运”方式拓展国内沿海城市和东亚、欧盟市场,推动受端能源结构优化调整,进一步带动吉林省新能源资源消纳,持续促进吉林省 “绿氢+”产业发展。
《纲要》提到科学研究制定绿电直连相关方案,营造经营主体竞相开发新能源的浓厚氛围。迭代完善氢能“1+N”政策体系,推动新能源开发向以氢基绿能为主的非电利用、产业耦合转变。拓宽新能源直供模式适用范围,重点支持绿氢化工、钢铁冶金、算力设施等领域新增负荷,推动建成松原、辽源、四平3个国家级零碳园区,实现新能源规模化开发、就地转化和产业互促相协同。推广 “以绿制绿”模式,实施可再生能源制氢氨醇等规模化非电利用,培育绿色氢氨醇产业链,增强绿电就地消纳能力。