写稿
投稿
9项!《国家工业和信息化领域节能降碳技术应用指南与案例(2025年版)》发布(附案例详情)
作者:官方
来源:互联网
所属栏目:市场动态
发布时间:2026-01-10 10:41
[ 导读 ]近日,工业和信息化部发布《国家工业和信息化领域节能降碳技术应用指南与案例(2025年版)》,详细描述了165项技术的适用范围、技...
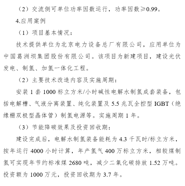
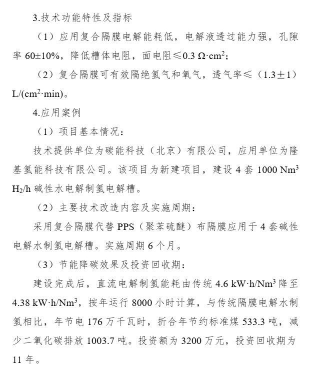
近日,工业和信息化部发布《国家工业和信息化领域节能降碳技术应用指南与案例(2025年版)》,详细描述了165项技术的适用范围、技术原理及工艺、技术功能特性及指标、典型工程应用案例,其中清洁低碳氢制备及应用技术有9项。

清洁低碳氢制备及应用技术案例详细信息如下:


















免责声明:凡注明来源为“氢启未来网:xxx(署名)”,除与氢启未来网签署内容授权协议的网站外,其他任何网站或者单位未经允许禁止转载、使用,
违者必究。非本网作品均来自互联网,转载目的在于传递更多信息,并不代表本网赞同其观点和对其真实性负责。其他媒体如需转载,
请与稿件来源方联系。如有涉及版权问题,可联系我们直接删除处理。详情请点击下方版权声明。